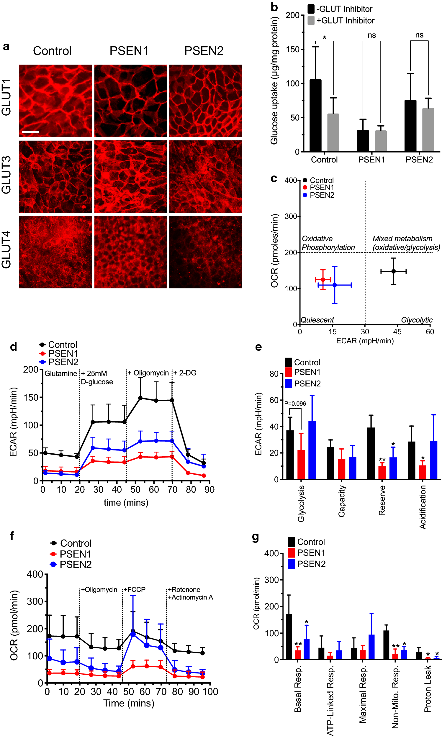
Fig. 3

PSEN1 mutation impacts glucose uptake and bioenergetic profile in BMECs monolayers. a Representative micrograph pictures of GLUT1, GLUT3 and GLUT4 immunostaining in BMECs derived from the control, PSEN1, and PSEN2 iPSC lines. Scale bar = 50 µm. b Glucose uptake assay in iPSC-BMECs in absence or presence of 10 µM Glucose Transporter Inhibitor II. Note the absence of glucose uptake inhibition in both the PSEN1 and PSEN2 iPSC lines. c Glycolytic flux analysis. Representative ECAR diagram following treatment with various inhibitors. Cells were incubated for 2 h in a glucose-free medium prior to the onset of the experiment. Cells were maintained in medium with l-glutamine, and subsequently given 10 mM d-glucose, followed by incubation with 1 µM oligomycin (mitochondria respiratory chain inhibitor) and 2-deoxyglucose (100 mM). d Energy consumption profile of iPSC-BMECs. OCR denotes oxygen consumption rate, ECAR denotes extracellular acidification rate. Note the shift of metabolic activity from “glycolytic” to “quiescent” phenotype. e Glycolytic parameters extrapolated. Note the lower glycolytic capacity and reserve in PSEN1 and PSEN2 iPSC-BMECs compared to control iPSC-BMECs, whereas PSEN1 showed lower glycolysis and non-glycolytic acidification rate. f Oxygen consumption profile in iPSC-BMECs following mitochondrial stress challenge. Cells were challenged with 1.5 µM oligomycin (ATP synthase inhibitor), followed by treatment with 0.5 µM FCCP (uncoupling agent) and 0.5 µM rotenone/antimycin A (inhibitor of the complex I and III of the mitochondrial respiratory chain). Note the basal respiration rate (measured prior oligomycin treatment) observed in both PSEN1- and PSEN2-BMECs, as well as the limited effect of oligomycin on ATP production in PSEN1-BMECs. N = 3/group, * denotes P < 0.05 versus control group, # denotes P < 0.05 versus non-inhibited group